Skip to content

集合介绍


数组存储的缺陷

(1)初始化时,长度必须指定,而且一旦指定,不能更改

(2)不方便扩容(使用循环复制原有元素:效率太低)

(3)增加、删除元素操作比较麻烦

(4)只能存储同一种类型的数据

基本介绍

(1)集合可以动态保存任意多个对象,比较方便

(2)提供了一系列方法操作对象:add、remove、get 等

(3)方便增加、删除元素

集合分类

单列集合

(1)特点:存放单个对象

(2)相关接口:Collection 接口


双列集合

(1)特点:存放两个对象 / 存储键值对

(2)相关接口:Map 接口


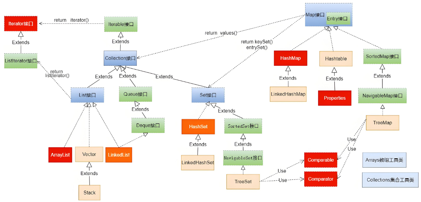
⭐ 集合体系图

alt text