Day 3
链表理论基础
建议:了解链表的基本结构,区别链表和数组
文章链接:https://programmercarl.com/链表理论基础.html
⭐ 虚拟头节点思想
1. 问题的引出
在传统链表中,头指针执行头节点,即是链表的第一个元素,当涉及对头节点的操作时就会不方便,这里为了统一每个节点的操作方法,使用虚拟按头节点
2. 虚拟头节点
变量名:dummy
在链表的头节点前加入一个节点,这样对头节点的操作就能和对其他节点的操作统一
203.移除链表元素
建议: 本题最关键是要理解 虚拟头结点的使用技巧,这个对链表题目很重要。
题目链接:https://leetcode.cn/problems/remove-linked-list-elements/
文章链接:https://programmercarl.com/链表理论基础.html
视频讲解:https://www.bilibili.com/video/BV18B4y1s7R9
(1)思路分析
- 在题目中已经指定了头节点。这里使用传统的方法,当然也可以使用虚拟头节点(在对头节点的操作上就很方便)
- 需要删除第 i 个节点,就需要找到第 i 个节点的前驱,只有通过改变后继指针的指向来实现节点的删除(注意:C/C++ 需要手动删除节点,Java / Python 有垃圾回收机制,只需要改变指针的指向即可)
- 易错点:需要考虑头节点的 val 可能是目标元素,即需要对头节点操作

(2)传统解法
java
public class Solution {
public ListNode removeElements(ListNode head, int val) {
// head.val = val
while (head != null && head.val == val) {
head = head.next;
}
// head.next != val
ListNode p;
p = head;
while (p != null && p.next != null) {
if (p.next.val == val) {
p.next = p.next.next;
} else {
p = p.next;
}
}
return head;
}
}
class ListNode {
int val;
ListNode next;
ListNode() {
}
ListNode(int val) {
this.val = val;
}
ListNode(int val, ListNode next) {
this.val = val;
this.next = next;
}
}代码分析
- 使用循环操作实现元素的删除,同时注意头节点的 val 也可能是目标值
- 如果是 C\C++ 需要手动删除节点(释放内存)
(3)虚拟头节点
java
public ListNode removeElements(ListNode head, int val) {
// 设置一个虚拟的头结点
ListNode dummy = new ListNode();
dummy.next = head;
ListNode cur = dummy;
while (cur.next != null) {
if (cur.next.val == val) {
cur.next = cur.next.next;
} else {
cur = cur.next;
}
}
return dummy.next;
}⭐707.设计链表
建议: 这是一道考察 链表综合操作的题目,不算容易,可以练一练 使用虚拟头结点
题目链接:https://leetcode.cn/problems/design-linked-list/
文章链接:https://programmercarl.com/0707.设计链表.html
视频讲解:https://www.bilibili.com/video/BV1FU4y1X7WD
(1)思路分析
为了统一每个节点的操作,这里采用虚拟头节点的处理方法
(2)相关操作
- get(index):获取链表中第 index 个节点的值。如果索引无效,则返回-1。
- addAtHead(val):在链表的第一个元素之前添加一个值为 val 的节点。插入后,新节点将成为链表的第一个节点。
- addAtTail(val):将值为 val 的节点追加到链表的最后一个元素。
- addAtIndex(index,val):在链表中的第 index 个节点之前添加值为 val 的节点。如果 index 等于链表的长度,则该节点将附加到链表的末尾。如果 index 大于链表长度,则不会插入节点。如果 index 小于 0,则在头部插入节点。
- deleteAtIndex(index):如果索引 index 有效,则删除链表中的第 index 个节点。
(3)注意点
- get(index)
- 为了方便理解,按题目要求第一个元素的下标是 0,初始时 cur 指向第一个元素(cur = head.next)
- 右边界是 size - 1 的索引位置,即 index = size 是不可取的
- addAtHead(val):添加一个节点,先修改后继指针,再修改前驱指针
- addAtTail(val):由于是在链表的末尾添加节点,即右边界 index = size 这个条件可取
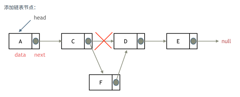
- 指定索引添加或者删除都是需要找到 index 的前驱节点,使用虚拟头节点,在初始时 cur = dummy,总能保证被操作的元素是 cur->next


(4)题解
java
//单链表
class MyLinkedList {
// 定义节点
class ListNode {
int val;
ListNode next;
ListNode(int val) {
this.val=val;
}
}
//size存储链表元素的个数
private int size;
//注意这里记录的是虚拟头结点
private ListNode head;
//初始化链表
public MyLinkedList() {
this.size = 0;
this.head = new ListNode(0);
}
//获取第index个节点的数值,注意index是从0开始的,第0个节点就是虚拟头结点
public int get(int index) {
//如果index非法,返回-1
if (index < 0 || index >= size) {
return -1;
}
ListNode cur = head.next;
//第0个节点是虚拟头节点,所以查找第 index+1 个节点
for (int i = 0; i < index; i++) {
cur = cur.next;
}
return cur.val;
}
public void addAtHead(int val) {
ListNode newNode = new ListNode(val);
newNode.next = head.next;
head.next = newNode;
size++;
// 在链表最前面插入一个节点,等价于在第0个元素前添加
// addAtIndex(0, val);
}
public void addAtTail(int val) {
ListNode newNode = new ListNode(val);
ListNode cur = head;
while (cur.next != null) {
cur = cur.next;
}
cur.next = newNode;
size++;
// 在链表的最后插入一个节点,等价于在(末尾+1)个元素前添加
// addAtIndex(size, val);
}
// 在第 index 个节点之前插入一个新节点,例如index为0,那么新插入的节点为链表的新头节点。
// 如果 index 等于链表的长度,则说明是新插入的节点为链表的尾结点
// 如果 index 大于链表的长度,则返回空
public void addAtIndex(int index, int val) {
if (index < 0 || index > size) {
return;
}
//找到要插入节点的前驱
ListNode pre = head;
for (int i = 0; i < index; i++) {
pre = pre.next;
}
ListNode newNode = new ListNode(val);
newNode.next = pre.next;
pre.next = newNode;
size++;
}
public void deleteAtIndex(int index) {
if (index < 0 || index >= size) {
return;
}
//因为有虚拟头节点,所以不用对index=0的情况进行特殊处理
ListNode pre = head;
for (int i = 0; i < index ; i++) {
pre = pre.next;
}
pre.next = pre.next.next;
size--;
}
}提示:题目中设计了单链表和双链表,这里只以单链表为例
206.反转链表
建议:先看视频讲解,视频讲解中对反转链表需要注意的点讲的很清晰
题目链接:https://leetcode.cn/problems/reverse-linked-list/
文章链接:https://programmercarl.com/0206.翻转链表.html
视频讲解:https://www.bilibili.com/video/BV1nB4y1i7eL
(1)思路分析
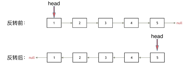
- 首先就可以使用双指针的思路,在此基础上改进就可以变成递归写法
- 关于翻转:本质就是改变两个节点间指针的朝向,初始时设置两个指针
- pre:指向空,即翻转后链表的末尾节点的后继节点
- cur:指向头节点:即翻转后链表的尾节点
- 关于双指针的移动
- temp:保存 cur 的后继节点
- 先移动前 pre,后移动 cur,如果返过来,那 cur 移动之后,pre 就找不到目标节点移动(因为在移动前指针的指向已经完成翻转)
- 关于结束条件:当 cur 为空的时候循环结束,此时 pre 执行的就是翻转后链表的头节点


(2)双指针题解
java
// 双指针
class Solution {
public ListNode reverseList(ListNode head) {
ListNode prev = null;
ListNode cur = head;
ListNode temp = null;
while (cur != null) {
temp = cur.next; // 保存下一个节点
cur.next = prev; // 翻转链表指针朝向
prev = cur;
cur = temp;
}
return prev;
}
}(3)递归题解
由双指针算法进行改进,pre、cur 指针的移动可以用递归实现
java
// 递归
class Solution {
public ListNode reverseList(ListNode head) {
return reverse(null, head);
}
private ListNode reverse(ListNode prev, ListNode cur) {
if (cur == null) {
return prev;
}
ListNode temp = null;
temp = cur.next;// 先保存下一个节点
cur.next = prev;// 反转
// 更新prev、cur位置
// prev = cur;
// cur = temp;
return reverse(cur, temp);
}
}总结
- 理解虚拟头节点的思想以及如何运用在链表的操作中
- 掌握链表的基本操作
- get(index):获取链表中第 index 个节点的值
- addAtHead(val):在链表的第一个元素之前添加一个值为 val 的节点
- addAtTail(val):将值为 val 的节点追加到链表的最后一个元素
- addAtIndex(index,val):在链表中的第 index 个节点之前添加值为 val 的节点(注意两种极端情况:1. 在头节点前 2. 在链表的末尾)
- deleteAtIndex(index):则删除链表中的第 index 个节点。
- 理解链表反转的思想,双指针是如何运用的
